当前位置:首页  新闻资讯

我院薛婷课题组在《Genomics, Proteomics & Bioinformatics 》上发布高质量球等鞭金藻基因组的研究成果

时间:2022-09-01浏览:261

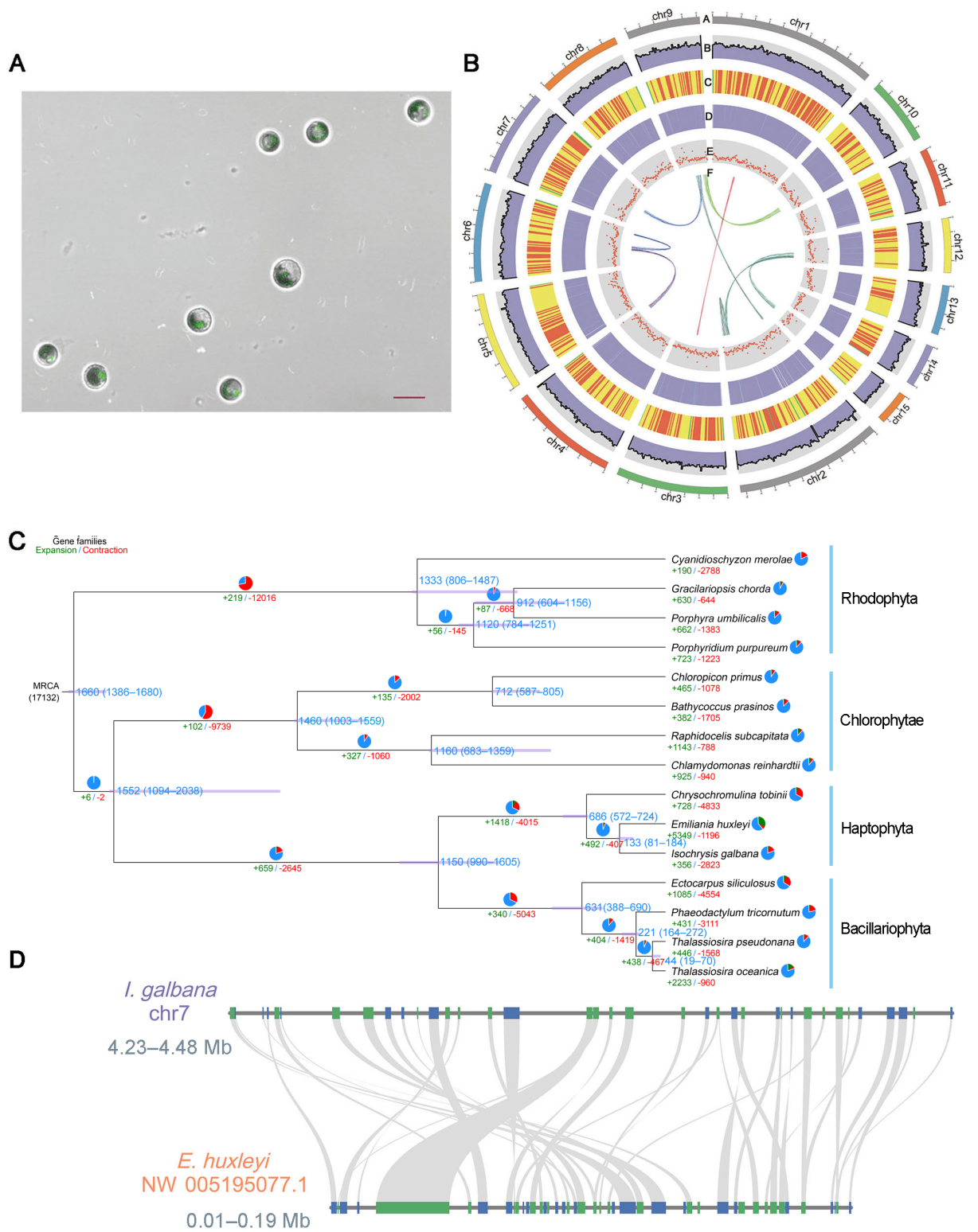
  球等鞭金藻是一种富含岩藻黄素和多种不饱和脂肪酸的海洋单细胞微藻,其个体小, 繁殖快, 无细胞壁,岩藻黄素含量占所有类胡萝卜素总产量的10 %,且能够进行规模化培养。因此,球等鞭金藻是天然岩藻黄素的合成工具,也是岩藻黄素规模化、商业化应用的理想藻株。为了解析球等鞭金藻岩藻黄素合成途径及其关键调控基因,高质量球等鞭金藻全基因组序列信息至关重要

  薛婷课题组在本研究中,报道了一个高质量的金藻基因组序列,大小为92.73 Mbcontig N506.99 Mb14,900个蛋白编码基因。基因家族分析表明,脂质代谢相关的基因表现出明显的扩张,包括IgPLMTIgOAR1IgDEGS1代谢组分析表明,绿光培养7球等鞭金藻类胡萝卜素含量高于白光培养其中β-胡萝卜素是主要的类胡萝卜素,占总类胡萝卜素的79.09%。多组学联合分析发现,球等鞭金藻在绿光诱导下能促进β-胡萝卜素、花青素、玉米黄质和岩藻黄素的积累这可能IgMYB98IgZDSIgPDSIgLHCX2IgZEPIgLCYbIgNSY的表达显著相关。研究成果有望解析球等鞭金藻岩藻黄素生物合成的调控网络,对进一步构建高产岩藻黄素球等鞭金藻藻种、生物饵料开发及医药保健产品的应用将有重要的科学意义。

  这一研究成果目前以“Multi-omics analyses provide insight into the biosynthesis pathways of fucoxanthin in Isochrysis galbana为题发表在期刊Genomics, Proteomics & Bioinformatics。陈多助理研究员、2015级博士生雪、2021级博士生郑学海、方静平副教授为本文的并列第一作者,薛婷高级实验师为通讯作者。该研究得到国家自然科学基金青年项目(42006087)、学院“溪源江学者”扶持计划项目的资助